Your browser does not support JavaScript!
主要選單
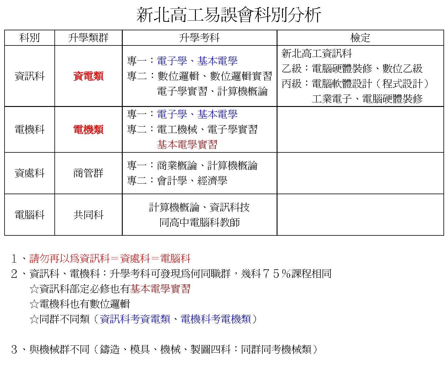
資訊科:分析科別差異
  • 新北高工易誤會科別分析
  • 105台科北科登記分發名額
特色招生、優免入學、技優生、免試入學…(太多家長、老師、學生詢問了)

1、請勿再以為資訊科=資處科=電腦科
2、資訊科、電機科:同職群,約75%以上課程相同
 ☆資訊科部定必修也有基本電學實習
  實習課影片:(室內)
https://www.facebook.com/slvsforsweet/posts/10204779354922735?notif_t=like&notif_id=1464402047851554

 ☆電機科也有數位邏輯
 ☆同群不同類(資訊科考【資電類】、電機科考電機類)
 ☆(鑄造、模具、機械、製圖:同群同考機械類)

3、招生名額【資訊科】全國國立科大科系多元


家長、學生、國中教師:有任何問題歡迎 MAIL:sillin@ntvs.ntpc.edu.tw
願詳細回答、願免費至國中做宣導
瀏覽數  
excellent